米兰体育在线登录入口
米兰体育在线登录入口-米兰(中国)
MES系统
ERP产品
ERP方案
案例
服务
动态
顺景
广东总部咨询电话:
400-600-4155
软件下载
精密五金ERP系统
塑胶制品ERP软件
3C电子ERP系统
汽车配件ERP软件
机械制造ERP系统
照明行业ERP软件
家用电器ERP系统
医疗器械ERP系统
家具行业ERP软件
化工行业ERP系统
玩具行业ERP系统
机器人ERP软件
关于顺景
制造企业信息化管理
解决方案服务商
米兰体育在线登录入口-米兰(中国)
>
ERP方案
>
家用电器ERP系统
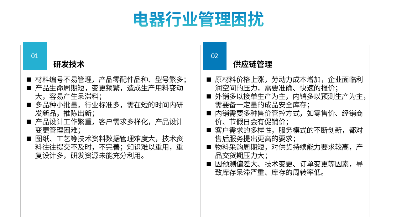
电器行业ERP软件解决方案
2019-10-16 11:56:01
0
返回列表
上一篇
已经没有了
下一篇
已经没有了
相关方案
3C电子ERP系统解决方案
2019/10/16
23947
精密五金ERP系统解决方案
2019/09/16
13203
电器行业ERP软件解决方案
2019/10/16
3657
机器人行业ERP解决方案
2019/10/16
2363
机械行业ERP系统解决方案
2019/10/16
1846
塑胶制品ERP软件管理解决方案
2019/09/16
1724
米兰体育在线登录入口相关的文章
朗诗德
永耀科技
金稻电器
留言
电话
400-600-4155